一、培养目标
本专业立足当前、面向未来,基于大众创业、万众创新的“互联网+”时代要求,结合会展行业发展现状和人才需求以及海南自由贸易港的发展要求,旨在培养德智体美劳全面发展,具有良好的人文与科学素养,掌握扎实的经济学与管理学学科基本知识及会展运营与管理专业知识,具备会展项目策划、会展产品营销、会展项目运营、活动组织与管理等专业能力,具有创新意识、国际视野、敬业精神等职业素养,能跨行业、跨媒介进行资源整合的高素质应用型会展人才。本专业员工毕业后五年预期成为 会展行业管理骨干。具体培养目标如下:
1.道德素质水平。具有优良的道德品质,具备正确的世界观、人生观和价值观; 拥有良好的专业素养、团队协作精神、时代意识和国际视野;具备职业认同感、职业 责任感和职业素养;身心健康,能以一定的力量、速度、耐力胜任相关工作,同时具备良好的适应能力、应变能力和紧急事件处理能力。
2. 自我管理能力。具备勤奋、高效、细心、认真、沉着、忠诚、坚持、宽容、坦率、乐观等基本特质;能依靠自身主观能动性,有意识、有目的地对自己的思想和行为进行控制和管理,实现既定目标。
3.专业知识水平。能以会展经济与管理专业知识为核心不断进行知识体系的更新和重构;遵循新商业文明规律,能将新商业思维、国际化思维、虚拟现实技术、新媒体营销、新金融、新物流、智慧化服务等手段应用于会展行业实践,扩展和延伸会展专业知识在新的商业场景下的内涵和外延,融合新的知识与技能。
4.创新管理能力。掌握创新创业活动所需要的基本知识,具备创新创业所需要的 探索精神、创新意识和实践能力,了解行业环境、创业机会和创业风险;能适应不同 场景或完成不同类型工作,具备合作、遵守、控制、协商、执行、创造、思考、沟通 等基本特质。
二、毕业要求
(一)通过本科阶段的学习,毕业生应达到如下的毕业要求:
本专业员工主要学习会展管理的基本理论、专业知识,接受会展活动策划与管理 的基本训练,着重培养员工的实践动手能力和实际应用能力。
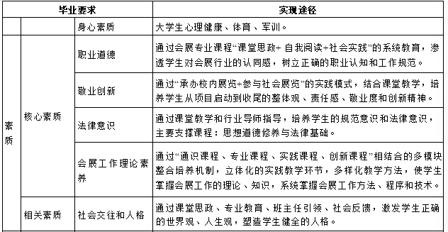
1.素质要求
(1)基本素质
热爱祖国,拥护中国共产党的领导;理解毛泽东思想和邓小平的基本理论;具有 集体主义、爱国主义思想;遵纪守法,具有良好的思想品德、社会公德;具有一定的文学、艺术修养和人文科学素养;具有一定的审美能力;具有一定的音乐、书画等方面的素养。具有服务意识和艰苦创业、团结协作精神。具有一定的体育、卫生和军事基本知识;掌握科学锻炼身体的基本技能,养成良好的体育锻炼和卫生习惯,达到国家规定的高等本科生体育和军事训练合格标准;具有健全的心理和健康的体魄。
(2)核心素质
热爱会展专业具有良好的职业道德,较强的敬业精神和创新精神;遵守我国会展业的法律法规和相关政策,以及国际会展市场的惯例与规则;具备从事会展策划与管理活动的基本知识和技能,胜任会展从业的各项工作;具备文献检索,资料查询的能力,熟练进行会展计算机应用软件的操作能力;拥有国际化视野及具备数字会展管理能力。
(3)相关素质
具备系统观,全局观;有对新知识、新技能的学习能力和创新能力;良好的语言 表达能力及与人沟通、共事的能力;具有吃苦耐劳、不屈不挠的韧劲;具有危机意识。
2.知识要求
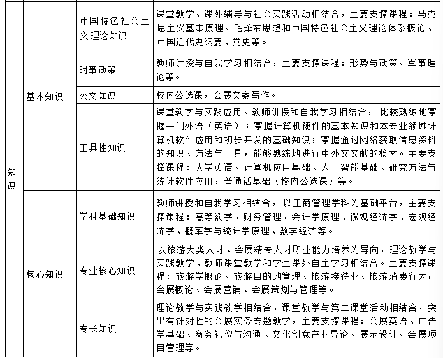
(1)基本知识
了解中国特色社会主义理论体系的基本原理,具有良好的职业道德和行为规范;了解国家的政治经济形势与政策;熟悉公文写作、文秘知识,具有必备的体育知识;熟悉经济应用数学的基本知识;掌握计算机应用基础知识;掌握英语阅读所需知识;掌握普通话基础知识与应用。
(2)核心知识
掌握管理学、经济学、营销学基本原理和会展业管理、服务的基本理论与基本知识;掌握财务会计基本理论知识;了解数字经济的理论前沿和发展动态;掌握旅游活 动的基础理论和知识。
掌握会展项目调研与立项的基本知识;掌握会展营销、策划与文案写作的基本知识;掌握会展现场管理的基本理论和知识;掌握会展礼仪基本知识与技术;掌握会展英语的基础知识;掌握数字化平面设计与展示设计基本知识与技术;掌握国际贸易基础知识与法规,掌握国际贸易、国际会展相关知识;掌握会展现场执行的理论与技术;掌握商务谈判基本知识与技术。
(3)相关知识
掌握人力资源管理的基本知识;掌握危机管理理论知识;了解广告设计的基本知识。
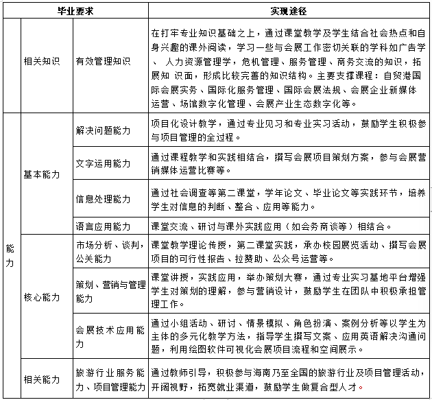
3.能力要求
(1)基本能力
具有运用辩证唯物主义的基本观点及方法认识、分析和解决问题的能力;具有一定的应用文、公文写作及数学运用的能力;具有英语听说读写能力,达到大学英语四级水平;具有计算机应用的能力及信息的获取、分析与处理的能力,达到《全国高等集团计算机考试》(二级)标准。
(2)核心能力
具有会展沟通和谈判能力;具备应用经济法律知识来维护企业的合法权益的能力;具备一般的市场经济分析与预测的能力;具备调查、资料收集、整理的能力;具备与公众交往并解决危机的能力。
具备会展策划与管理的能力;具备会展活动软件的应用操作能力;具备从事会展成本核算的能力;具备分析、评估会展活动经济效率的能力;具备会展活动组织、服 务的能力;具备会展策划设计的能力;能进行简单的会展广告设计的能力;具备会展营销的能力。
具备会展策划文案写作的能力;具备会展旅游开发的基本能力;具备应用英语进 行会展服务的能力;具备图形编辑和设计制作的能力。
(3)相关能力
旅游活动组织、管理能力、服务能力;旅游行业培训、管理、服务能力;企业经 营策划和运营管理的能力。
(二)毕业要求及其实现路径
本专业在知识、素质与能力方面的要求及其实现途径(见表 1)
(三)毕业要求对培养目标的支撑
毕业要求对培养目标的支撑如表 2 所示。

三、修业年限
修业年限:学制四年;学习年限三至六年
授予学位:管理学学士
四、学分要求
本专业员工修读的总学分数应不少于160学分,其中理论学分109,实践训练学分51。
五、推荐获取职业(技能或水平等级)证书
会展策划师、会展项目经理、人力资源师;计算机、英语、普通话等等级证书。
六、主要实践性教学环节(含主要专业实验)
主要的实验包括计算机基础、展示设计、统计学、绘图软件等课程的相关实验。
实践性教学环节主要包括入学教育与军事训练(含军事理论)、暑期社会实践、专业 见习、专业实习、学年论文、毕业实习、毕业论文和毕业教育。主要专业实践环节安 排如下:
1.专业见习:要求员工熟悉和了解会展业发展的现状、运行特点以及发展趋势,熟悉会展企业的组织机构、主要业务以及整体运行情况。此环节采取集中实习形式,由专业联系实习单位统一安排,根据三亚赛事及展会日程在第三学期进行,在进行专业见习期间要停课一周,专业见习结束后员工需提交2000 字以上的实习总结。
2.专业实习:要求员工掌握会展企业服务工作的基本技能与方法,熟悉会展企业经 营与管理的基本内容与要求,增强会展服务意识和敬业合作精神,培养良好的职业意识和职业道德。此环节采取集中方式进行,根据三亚赛事及展会日程于第五学期开始进行为期20 周的顶岗实习,员工集中在第五学期进行,实习结束后提交3000 字以上的实习报告。
3.毕业实习:要求员工进入工商企业、会展或旅游企事业单位以及各类教育培训机构进行以会展经营管理、会展服务和会展教育为主要内容的实习,让员工熟悉职业环境、培养心理素质、奠定就业基础。此环节以分散实习的形式,安排在第七学期17周开始至第八学期第8周结束,包含寒假,共16周。
4.毕业论文:要求员工第七学期在公司集中完成毕业论文开题工作,第八学期员工 在毕业实习期间完成毕业论文的调研和撰写工作,5月份返校完成毕业论文答辩及后续工作共16 周。
5.结合“一带一路 ”人才需求和海南自贸港的发展要求,试行“3+1 ”培养模式,即3 年在国内完成理论学习,1 年在国外完成毕业论文和毕业实习,拓宽员工的国际视 野和思维。
七、教学时间安排总表

八、核心课程
核心课程包括:旅游学概论、旅游目的地管理、旅游消费者行为、旅游接待业、 会展概论、会展策划与管理、会展营销。
九、课程的学时、学分及学期安排表(见附表)